2021新《安全生产法》修改条文对比
2021/11/25 14:15:41 点击:
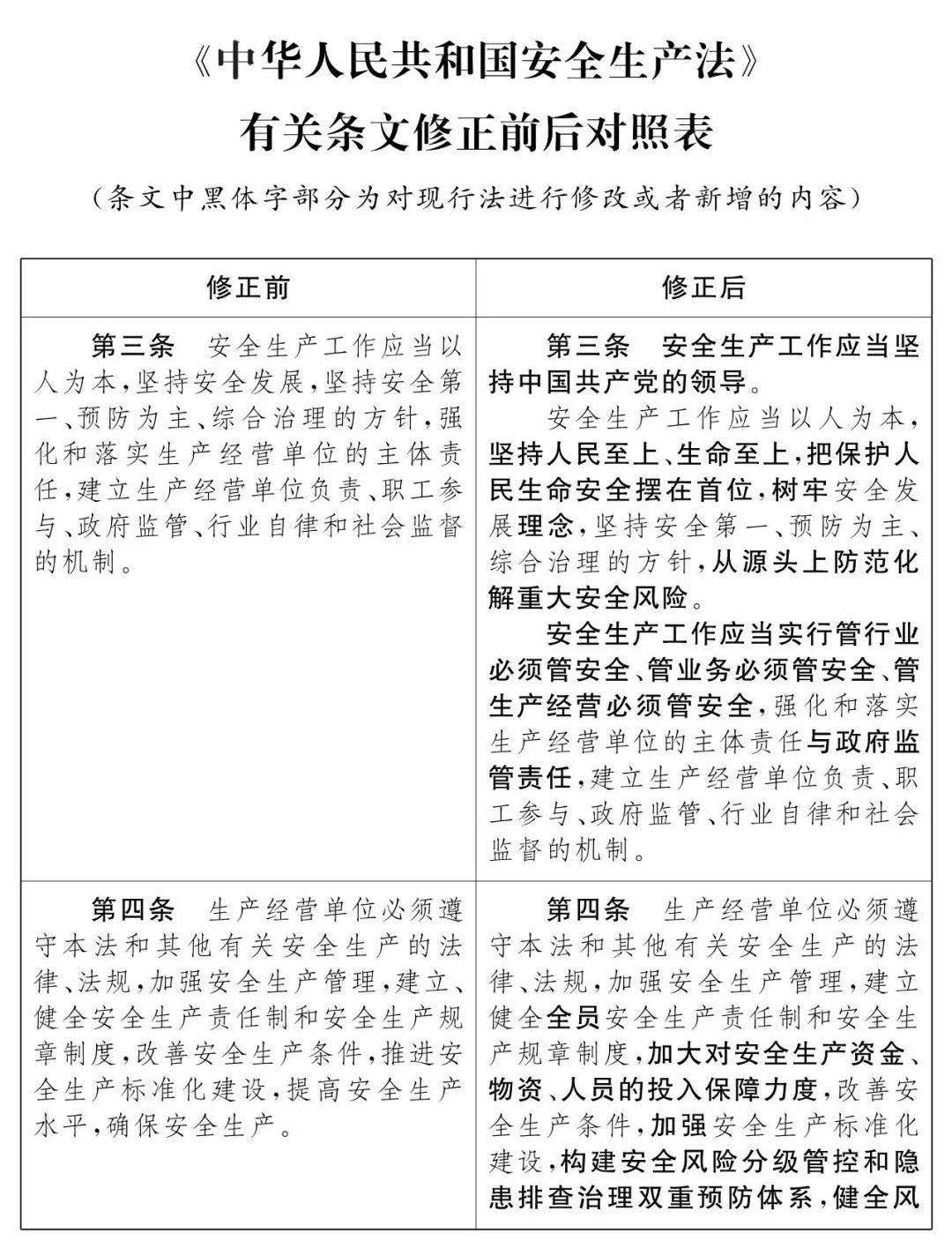
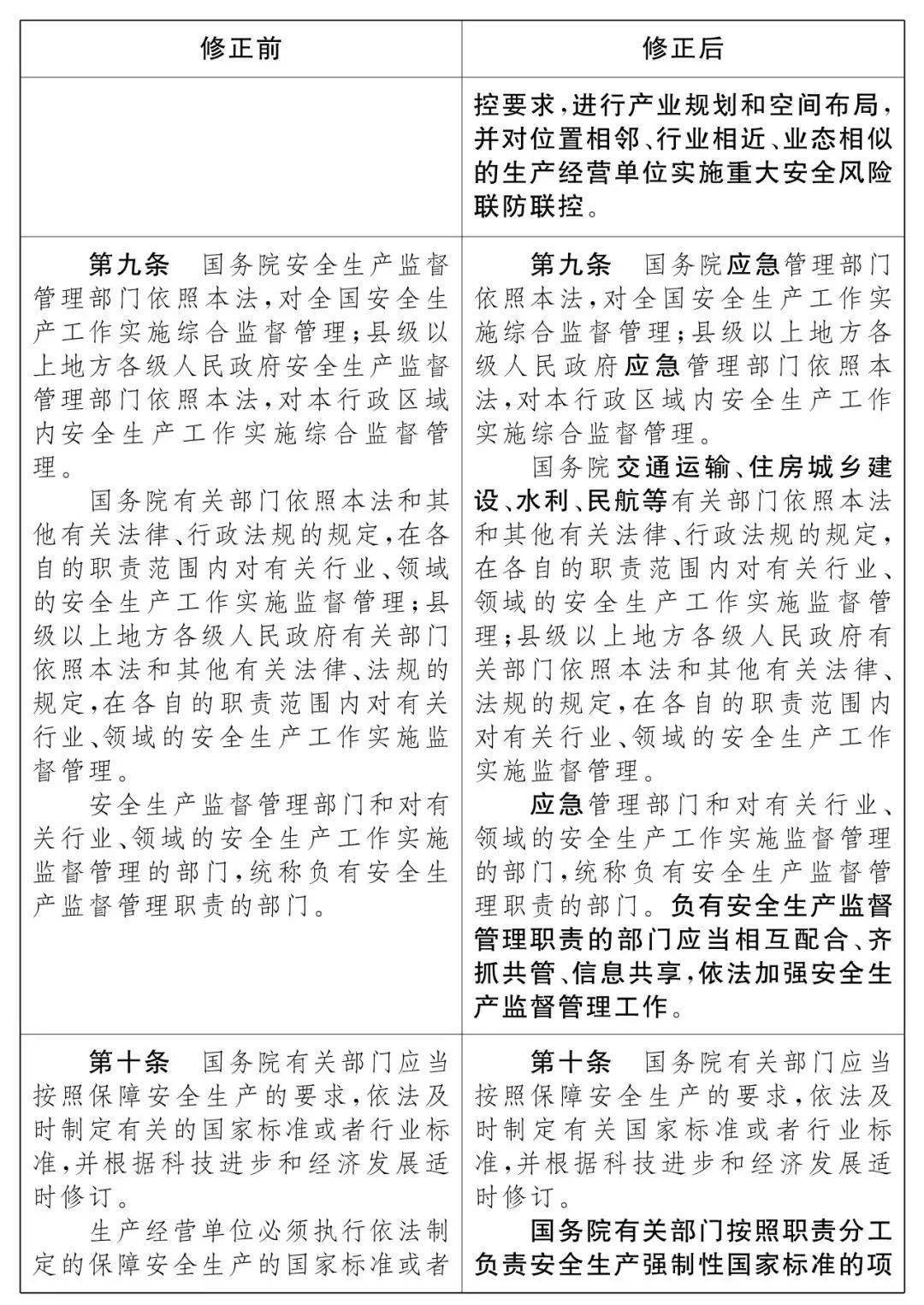
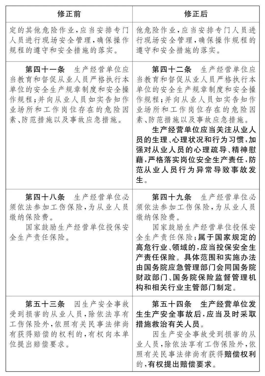
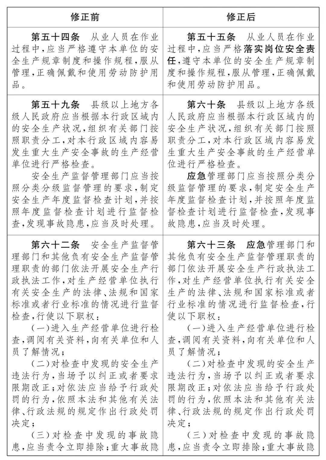
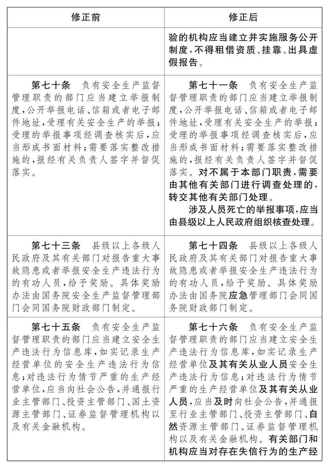
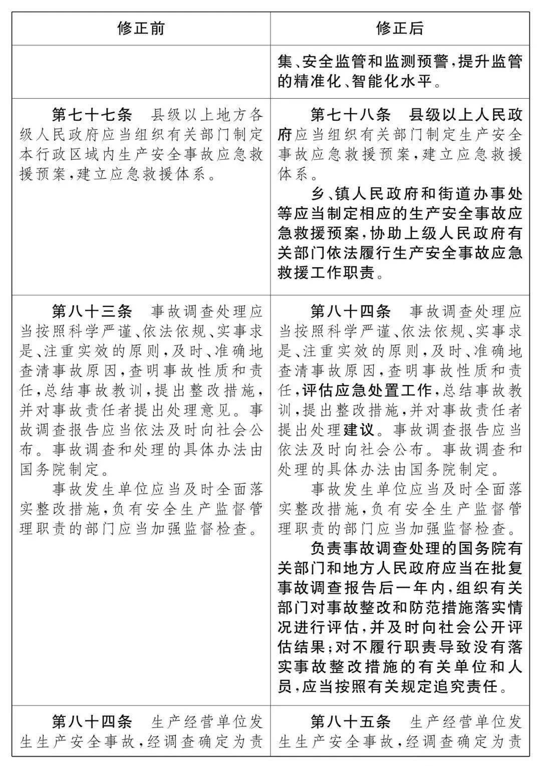
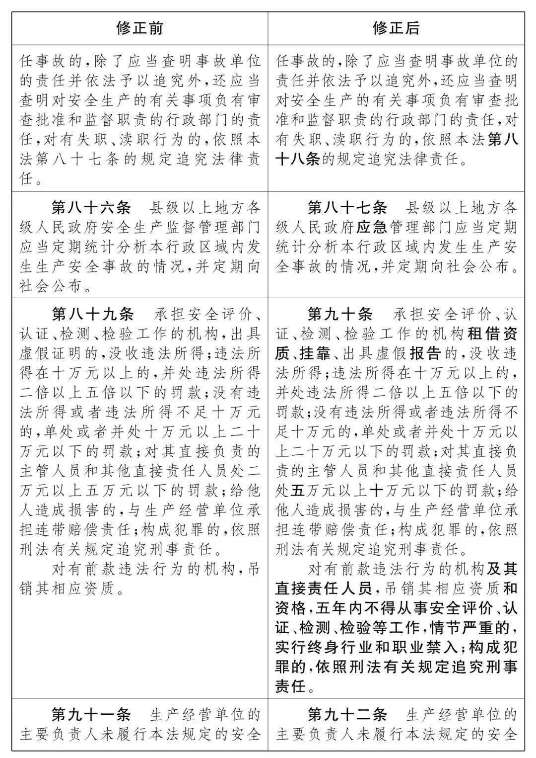
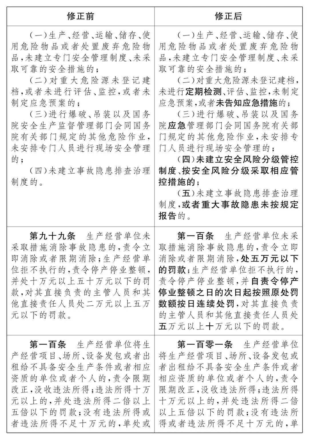
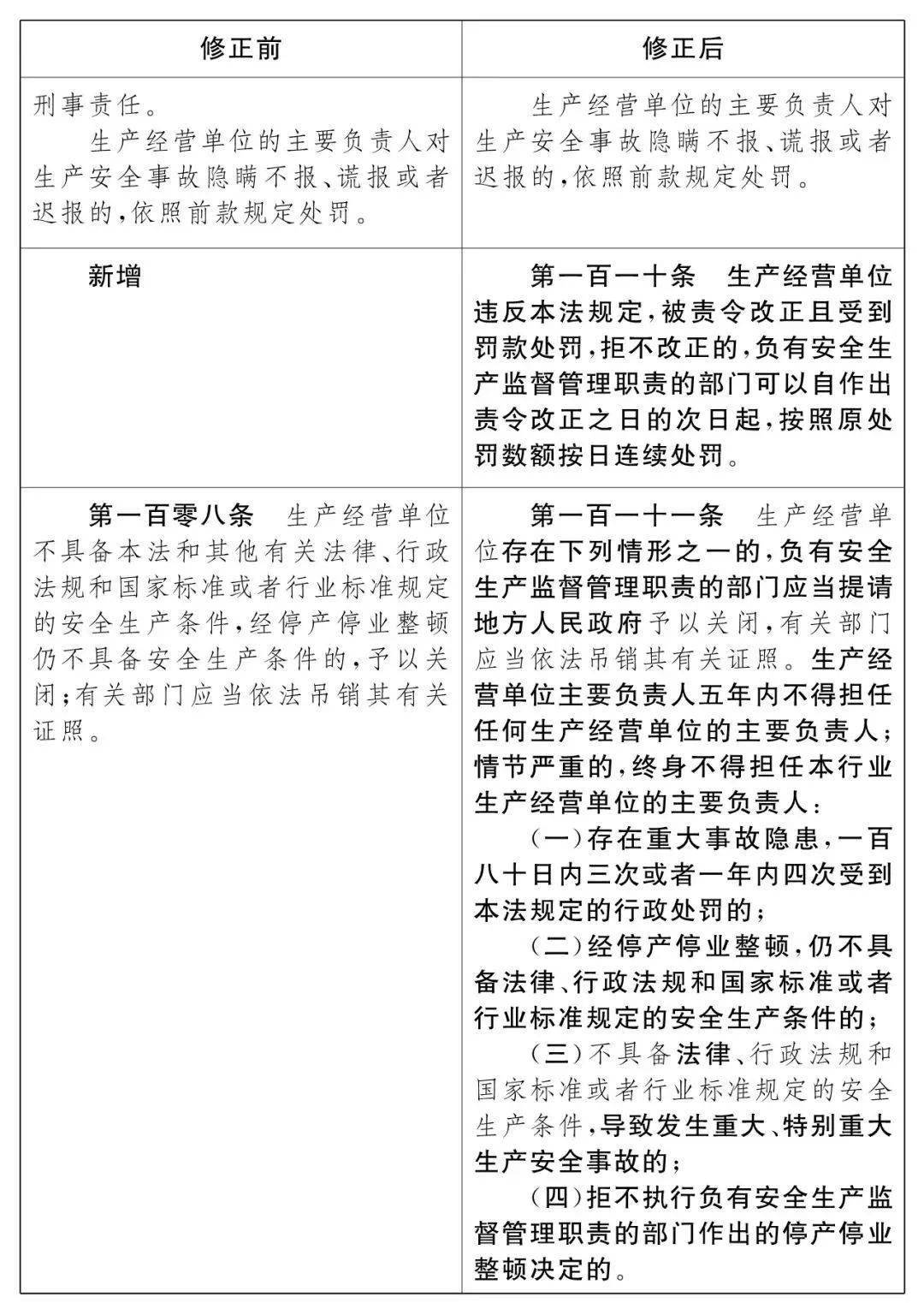
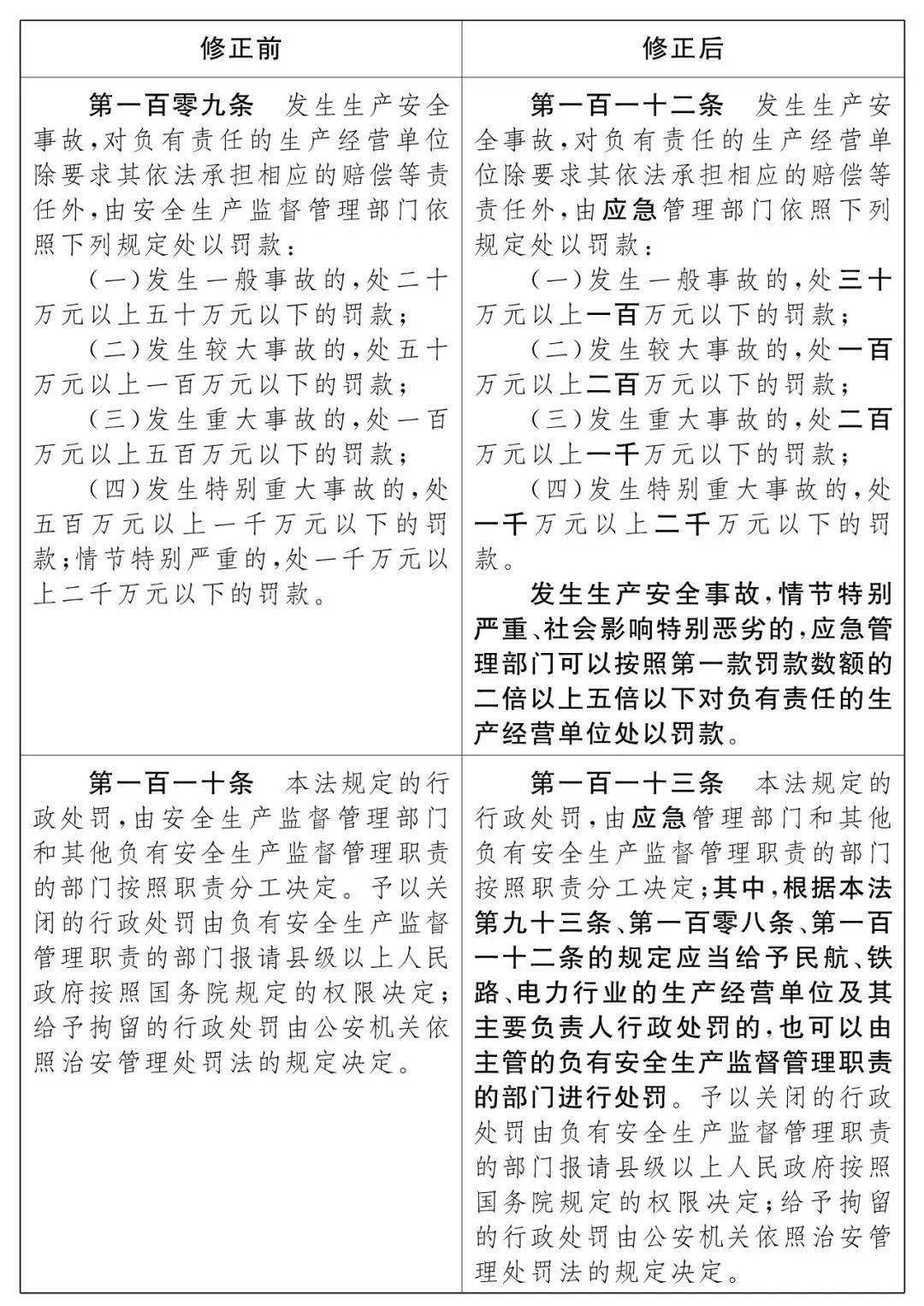
《中华人民共和国安全生产法》为了加强安全生产工作,防止和减少生产安全事故,保障人民群众生命和财产安全,促进经济社会持续健康发展,制定本法。
2021年6月10日,中华人民共和国第十三届全国人民代表大会常务委员会第二十九次会议于通过《全国人民代表大会常务委员会关于修改〈中华人民共和国安全生产法〉的决定》,自2021年9月1日起施行。现就《中华人民共和国安全生产法》修改条文对比如下:























- 上一篇:关于粮食行业三级安全生产标准化企业达标单位的公示 2021/11/29
- 下一篇:龙江县粮食系统遏制重特大事故建立双重预防机制工作方案 2017/2/21

